中国农业科学院博士后破解CsCEPR1协同调控黄瓜种子与果实大小驯化之谜
近日,中国农业科学院蔬菜花卉研究所张圣平团队在国际知名期刊《Plant Biotechnology Journal》上发表了题为“A 29-bp promoter deletion in CsCEPR1 underlies increased seed and fruit size during cucumber domestication”的研究成果。该研究揭示了一个黄瓜驯化基因CsCEPR1能够同时调控种子大小与果实大小,实现了“一因双效”的协同进化。这为理解作物驯化的遗传奥秘提供了全新视角,也为未来作物精准育种提供了关键靶点。

作物驯化是育种科学的起点,为现代农业奠定了基石。种子作为传递遗传信息与进化历程的核心载体,在这一过程中发挥着关键作用。一般而言,野生植物种子小而休眠性强,以抵御不良环境、维持种群延续;相比之下,现代栽培品种的种子往往更大、休眠性减弱,这些性状的改良显著提高了农业生产效率。黄瓜从野生哈氏黄瓜(Cucumis sativus var. hardwickii)驯化而来,其种子同样遵循这一规律。
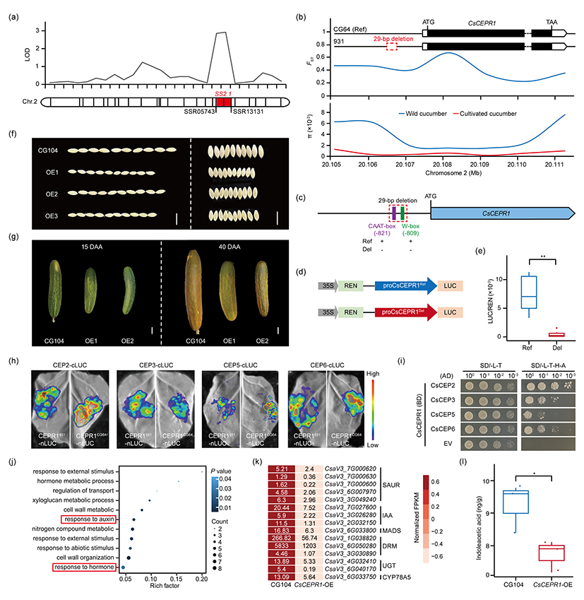
研究团队通过精细定位与驯化分析锁定CsCEPR1基因,发现其启动子区存在一个与种子大小显著相关的29-bp插入/缺失变异。该变异破坏了关键的顺式作用元件(W-box/CAAT-box),从而降低启动子活性,削弱基因表达。CsCEPR1过表达株系的种子长度与宽度均减小、休眠性增强,同时果实变短。LCI与Y2H实验证实,CsCEPR1作为CEP小肽的受体,可与4个CEPs蛋白互作。转录组分析显示,在CsCEPR1转基因株系的早期发育种子中,生长素相关基因显著下调,生长素含量亦明显降低。而外源喷施NAA可诱导CsCEPR1表达升高,表明其通过负反馈机制调控生长素通路,进而影响种子与果实大小。

该研究系统揭示了黄瓜驯化过程中种子与果实性状协同演化的分子机制,不仅为理解作物进化提供了新视角,也为瓜类作物分子育种提供了直接靶点——CsCEPR1启动子区域可作为优良性状的遗传标记或基因编辑靶点,用于精准改良种子与果实性状。
该研究以中国农业科学院蔬菜花卉研究所为第一和通讯作者单位,蔬菜花卉研究所张圣平研究员、苗晗研究员和作物科学研究所孙加强研究员为共同通讯作者。韩佳楠博士后、官健涛副研究员和董邵云副研究员为该论文的共同第一作者。本研究得到了重庆市人民政府与中国农业科学院战略合作资助项目、中国农业科学院创新工程和农业部园艺作物生物学与遗传改良重点实验室等项目资助。
原文链接:http://doi.org/10.1111/pbi.70393
