中国农业科学院博士后发布长读长测序分析新工具EasyAmplicon 2
近日,中国农业科学院深圳农业基因组研究所(岭南现代农业科学与技术广东省实验室深圳分中心)刘永鑫在《先进科学(Advanced Science)》上发表题为“EasyAmplicon 2: Expanding PacBio and Nanopore Long Amplicon Sequencing Analysis Pipeline for Microbiome”的研究论文。研究团队推出全新开源工具EasyAmplicon第2版,新版本在保留短读扩增子分析功能基础上,全面支持第三代全长扩增子测序数据分析,并优化了可视化功能,为微生物分类和定量研究提供更简单、易用的分析环境,现已免费开放使用。

扩增子测序长期以来一直是微生物组研究的重要工具,使研究者能够解析来自人类、动物、植物及多种自然环境中微生物群落的分类学与生态学多样性。传统短读测序平台(如Illumina)虽可靠,但通常仅覆盖标记基因的部分区域,限制了物种分类精度和系统发育分析。随着PacBio和Oxford Nanopore Technologies等长读测序技术的发展,研究者可获得全长扩增子序列,如约1.5 kb的细菌16S rRNA基因,从而显著提升分类分辨率,实现更精确的系统发育重建及功能解析。尽管早期长读测序存在较高错误率,但技术进步已将准确率提高至97%以上,为全长扩增子研究的广泛应用奠定了基础。
全长扩增子数据的分析仍面临独特挑战,例如与传统短读长分析流程兼容性有限,且缺乏从原始数据到高质量、可直接用于发表结果的标准化端到端工作流。为弥补这一不足,刘永鑫团队推出了EasyAmplicon 2,提供Shell和Snakemake自动化流程,实现从原始数据到特征表分析与可视化的端到端处理。EasyAmplicon 2全面支持PacBio和ONT数据,涵盖质量控制、去噪、嵌合体去除及高分辨率分类学注释,并兼容SILVA、GTDB、NCBI等多种数据库。该工具提供命令行和RStudio交互式操作,支持多样本批量处理,并生成超过30种可定制可视化图表,显著提升了分析可重复性与灵活性,为微生物生态学、临床微生物学及农业科学等领域的全长扩增子研究提供了高效、用户友好的解决方案。

图1. EasyAmplicon 2 分析 PacBio 与 Nanopore 扩增子序列的总体流程
在典型的全长16S rDNA样本分析中(PacBio HiFi reads,约20,000条reads/样本),EasyAmplicon 2可在双核2.3 GHz处理器、6 GB内存条件下,于2小时内完成从头到尾的分析(包括质量控制、去噪、分类学注释与可视化)。这种高效性能使EasyAmplicon 2能够灵活适配从小规模探索性研究到大规模队列项目的多种分析需求。EasyAmplicon 2提供了从原始数据输入到特征表生成及可视化展示的完整工作流程(图 1)。整个流程包含三个核心模块:1)安装模块(图 1A);2)预处理与分类学注释模块(图 1B);3)可视化模块(图 1C)。

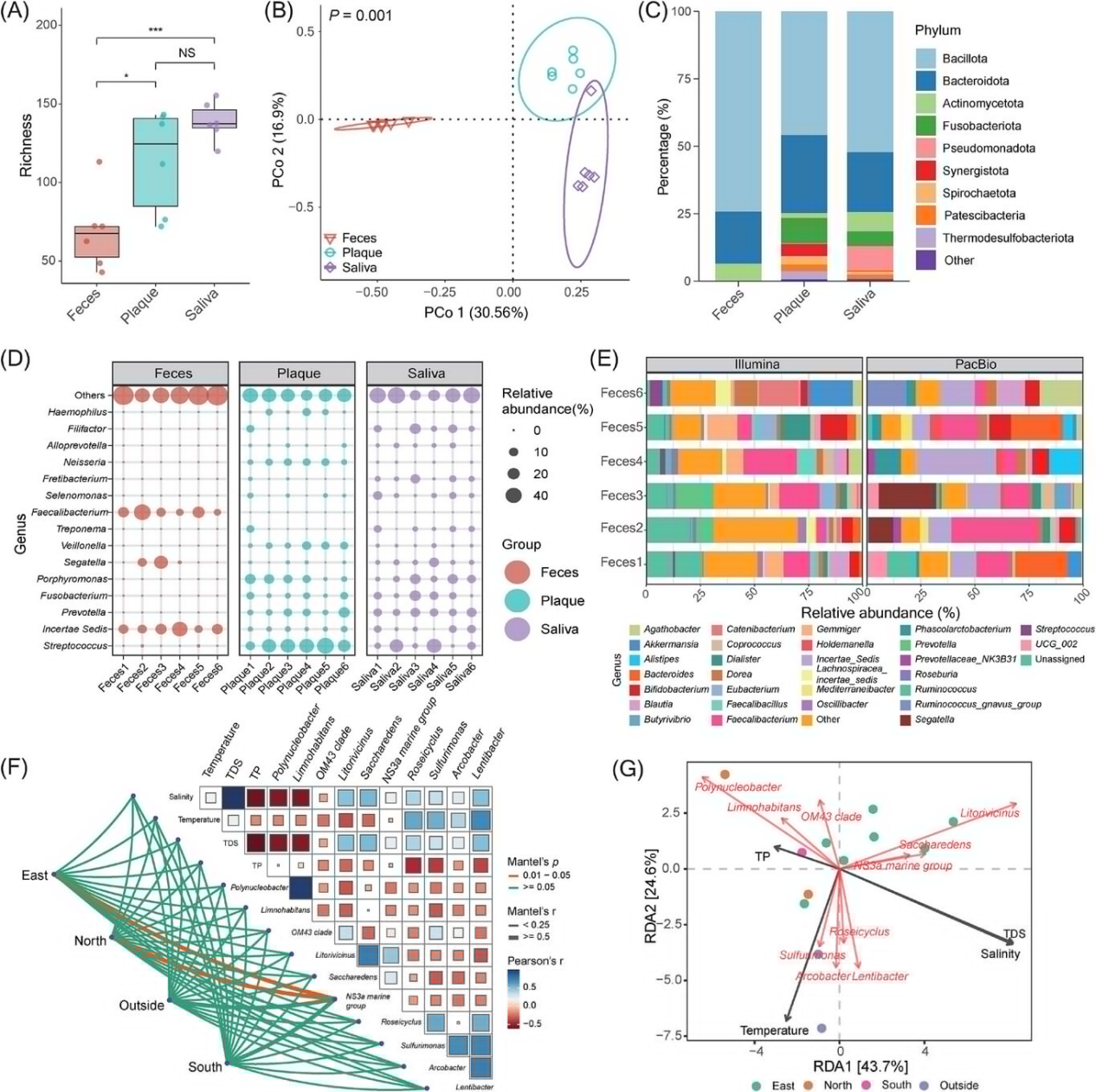
图 2. 使用EasyAmplicon 2生成的示例图
EasyAmplicon 2可基于Illumina、PacBio或Nanopore测序数据生成的OTU/ASV表和分类注释结果,进行微生物多样性和群落组成分析。结果显示,牙菌斑和唾液样本的α多样性高于粪便样本,而组间β多样性存在显著差异(PCoA,p < 0.05)。门水平堆叠柱状图和环形图显示群落结构差异,气泡图展示属水平相对丰度变化,分面堆叠柱状图揭示短读长与长读长测序的物种组成差异。此外,Mantel检验和冗余分析(RDA)显示环境因子(如盐度、温度、TDS、TP)对群落分布的影响。
基因组所(大鹏湾实验室)刘永鑫研究员、白德凤助理研究员、遗传发育所李小方研究员、宁大一附院陈夏研究员、中医科学院陈同副研究员、南农文涛副教授、香港理工甘人友教授为论文的共同通讯作者。基因组所(大鹏湾实验室)博士研究生罗豪、助理研究员白德凤、博士后朱志豪、Salsabeel Yousuf、硕士研究生荀佳妮、曾美尹、青岛农大联培硕士杨海飞为该论文的共同第一作者。相关代码及使用说明已在GitHub平台开源发布(https://github.com/YongxinLiu/EasyAmplicon)。该研究得到国家自然科学基金、中国农科院创新工程等项目资助。
原文链接:https://doi.org/10.1002/advs.202512447
